background image

              Инженерно-стойностен анализ

Много ползватели считат функционално-стойностния анализ (ФСА) за доста сложен за 

разбиране. Възможно е това да е свързано с факта, че съществува твърде малко 

информация, обясняваща, какво точно представлява той. Целта на тази работа е да 

разкрие същността на функционално-стойностния анализ, простотата на неговото 

използване, а също така изключване на елемента на загадъчност, свързан с него.

Функционално-стойностният анализ позволява да се изпълнят следните видове работи: 

определяне и провеждане на общ анализ на себестойността на бизнес-процесите 

в предприятието (маркетинг, производство на продукция и оказване на услуги, 

пласмент, мениджмънт на качеството, техническо и гаранционно обслужване)

провеждане на функционалния анализ, свързан с установяване и обосноваване 

на изпълняваните от структурните подразделения на предприятието функции с 

цел осигуряване производството на продукция с високо качество  и оказване на 

услуги; 

определяне и анализ на основните, допълнителни и ненужни функционални 

разходи; 

сравнителен анализ на алтернативните варианти за снижаване на разходите в 

производството, пласмента и управлението за сметка на определяне на 

функциите на структурните подразделения в предприятието; 

анализ на интегрираното подобряване на резултатите от дейността на 

предприятието. 

Понастоящем методът на ФСА е станал всеобхватен инструмент за оценка на 

системата, процесите и концепциите. 

Методология на функционално-стойностния анализ

Функционално-стойностния анализ (ФСА, Activity Based Costing, АВС) е  метод за 

определяне себестойността и другите характеристики на изделията, услугите и 

потребителите, използващи в качеството на основа функции и ресурси, задействани в 

производството, маркетинга, продажбите, доставката, техническата поддръжка, 

оказването на услуги, обслужването на клиенти, а също така и осигуряването на 

качеството.

Методът ФСА е разработен като "операционно-ориентирана" алтернатива на 

традиционните финансови подходи. В частност в отличие от традиционните финансови 

подходи методът на ФСА: 

1

background image

предоставя информация във форма, разбираема за персонала на предприятието, 

непосредствено участващ в бизнеспроцеса; 

разпределя необходимите разходи в съответствие с детайлното отчитане на 

използването на ресурсите, подробно представяне на процесите и тяхното 

влияние върху себестойността, а не на основата на преките разходи или 

отчитането на пълния обем на произвежданата продукция. 

Методът на ФСА е един от методите, позволяващи да се укажат възможните пътища за 

подобряване на стойностните показатели. Целта на създаването на модели на ФСA е 

усъвършенстване на  дейността в предприятието – да се постигне подобряване в 

работата на предприятието по показателите на стойността, трудоемкостта и 

производителността. Провеждането на разчетите по модела на ФСА позволява да се 

получи голям обем ФСА-информация за вземането на решения.

В основата на метода ФСА лежат данните, които осигуряват на мениджърите 

информацията, необходима за обосноваване и вземане на управленските решения при 

използването на методи, като: 

«точно в срок» (Just-in-time, JIT) и KANBAN; 

глобално управление на качеството (Total Quality Management, TQM); 

непрекъснато подобряване (Kaizen); 

реинженеринг на бизнес-процесите (Business Process Reengineering, BPR). 

Концепцията на ФСА позволява да се представи управленската информация във вид на 

финансови показатели. Като единици за измерване на финансовите показатели се 

използват просто US$ или Euro. ФСА-методът изобразява финансовото състояние на 

компанията по-добре, отколкото прави това традиционната счетоводна отчетност. Това 

става поради факта, че ФСА-методът физически отразява функциите на хората, 

машините и оборудването. ФСА-методът изобразява равнището на потребление на 

ресурсите на функциите, а също така и причините, поради които тези ресурси се 

използват. 

ФСА-информацията може да се използва както за текущото (оперативното) управление, 

така и за вземането на стратегически решения. На равнището на тактическото 

управление информацията от ФСА-модела може да се използва за формиране на 

препоръки за увеличаване на печалбата и повишаване на ефективността от дейността 

на организацията. На стратегическо - помощта при  вземането на решения относно 

реорганизацията на предприятията, изменението на асортимента на продуктите и 

услугите, излизане на нови пазари, диверсификация и т.н. ФСА-информацията показва, 

2

background image

как може да се преразпределят ресурсите с максимална стратегическа изгода, помага да 

се разкрият възможностите на тези фактори (качество, обслужване, снижаване на 

стойността, намаляване на трудоемкостта), които имат най-голямо значение, а също 

така да са определят най-добрите варианти за капиталовложения.

Основните направления на използването на ФСА-модела за реорганизация на 

бизнеспроцесите е повишаването на производителността, снижаването на 

себестойността, трудоемкостта, времето и повишаването на качеството.

Повишаването на производителността включва в себе си три етапа. На първия етап се 

осъществява анализа на функциите за определяне на възможностите за повишаване на 

ефективността от тяхното изпълнение. На втория етап се откриват причините за 

непроизводителните разходи и пътищата за тяхното отстраняване. И, накрая, на третия 

етап се осъществява мониторинг и ускоряване на нужните изменения с помощта на 

измерване на основните параметри на производителността.

Що се отнася до намаляването на себестойността, трудоемкостта и времето, то с 

помощта на ФСА-метода може също така да се реорганизира дейността, за да се 

постигне устойчиво тяхното съкращаване. За това е необходимо да се направи 

следното: 

да се съкрати времето, необходимо за изпълнение на функциите; 

да се отстранят ненужните функции; 

да се формира ранжиран списък на функциите по себестойност, трудоемкост или 

време; 

да се изберат функции с ниска себестойност, трудоемкост и време; 

да се организира съвместното използване на всички възможни функции; 

да се преразпределят ресурсите, освободили се в резултат на 

усъвършенстванията. 

Очевидно е, че гореизброените действия подобряват качеството на бизнеспроцесите. 

Повишаването на качеството на бизнеспроцесите се осъществява за сметка на 

провеждането на сравнителна оценка и избор на рационални (по стойностен или 

времеви критерии) технологии за изпълнение на операциите или процедурите.

В основата на управлението, основано на функциите, лежат няколко аналитични 

метода, използващи ФСА-информация. Това е стратегическият анализ, стойностния 

анализ, времевия анализ, анализа на трудоемкостта, определянето на целевата стойност 

и изчисляването на себестойността, изхождайки от жизнения цикъл на продукта или 

услугите.

3

background image

Едно от направленията на използване на принципите, средствата и методите на ФСА е 

планирането на бюджета, основано на функциите. Планирането на бюджета използва 

ФСА-модела за определяне на обема на работите и потребностите от ресурси. Може да 

се определят два пътя на използване: 

избор на приоритетн направления на дейността, обвързани със стратегическите 

цели; 

разработване на реалистичен бюджет. 

ФСА-информацията позволява да се вземат осъзнати и целенасочени решения за 

разпределението на ресурсите, опиращи се на разбирането за взаимовръзките на 

функциите и стойностните обекти, стойностните фактори и обема на работите.

Развитие на ФCА-метода е станал метода на функционално-стойностното управление 

(ФСУ, Activity-Based Management, ФСУ). 

ФСУ е метод, който включва управлението на разходите на основата на използването 

на по-точно отнасяне на разходите за процесите и продукцията.

Особено обръщаме внимание на това, че ФСУ-методът позволява не само да се 

определят разходите, но и да се управляват. Обаче, не трябва да се поставя знак на 

равенство между управлението и контрола. Данните от ФСА/ФСУ се използват повече 

за "предсказателно" моделиране, отколкото за контрола. Понастоящем използването на 

данните за разходите за нуждите на контрола стеснява по-оперативната информация от 

TQM-метода, реализиран във вид на функцията на статистическия контрол на 

процесите (Statistical Process Control, SPC), или от интегрираните информационни 

системи, работещи в режим на реално време.

В процеса на построяване на функционално-стойностните модели се е удало да се 

установи методологическа и технологична взаимовръзка между IDEF0- и ФСА-

моделите.

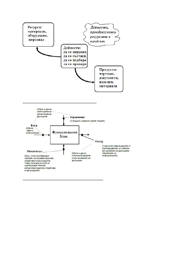
Свързаността на методите IDEF0 и ФСА се заключава в това, че и двата метода 

разглеждат предприятието, като множество последователно изпълнявани функции, а 

дъгите от входове, изходи, управления и механизми на IDEF0-модела съответстват на 

стойностните обекти и ресурси на ФСА-модела. На Фиг. 1 е представен концептуален 

модел на ФСА-метода, от който ясно се вижда, че Ресурсите (Разходите) във ФСА-

модела – това са входни дъги, дъги на управление и механизми в IDEF0-модела (вж. 

Фиг. 2), Продукти (Стойностни обекти) ФСА-модели – това са изходните дъги на 

IDEF0-модела, а Действията на ФСА-метода – това са Функции в IDEF0-модела.

4

background image

Фиг. 1. Концептуална схема 

 

 на

    метода ФСА.

 

 

Фиг. 2. Функционален блок и интерфейсни дъги.

На по-ниското равнище, а именно, равнището на функционалния блок за връзка IDEF0- 
и ФСА-моделите се базират на три принципа:

1. Функцията се характеризира с число, което представлява стойността или времето за 
изпълнение на тази функция.

2. Стойността или времето са функция, която няма декомпозиция, определя се от 
разработчика на системата.

Стойността или времето на функцията, която има декомпозиция, се определя, като сума 
от стойностите (времената) на всички подфункции на даденото равнище за 
декомпозиция.

5

background image

Връзката на методите на функционалното и стойностното моделиране са използвали 
производителите на CASE-програмни продукти, реализирайки и двете методологии в 
един програмен продукт (например, BPwin, Design/IDEF).

Матричен модел на предприятието

 

Въпросът за моделиране дейността на предприятието с цел отделяне на 

ключовите бизнес-процеси е основен за преобладаващия брой наши фирми, оказали се 

пред необходимостта за реформиране на своята дейност. В процеса на обсъжданията и 

дискусиите се откри сериозно разногласие по този въпрос. Поради това и видя бял свят 

този материал.  

Все повече млади и активни мениджъри се включват в процеса на реорганизация 

на дейността на компанията. Все по-голям брой линейни мениджъри започват да 

използват термина «бизнес-процес», и все по-голям хаос възниква при подготовката на 

документацията, отразяваща същността на извършваните и планирани преобразувания. 

Различните мениджъри, получили опит и образование в различни места, по-своему 

разбират термина «бизнес-процес», по-своему отделят и описват процесите.

Настоящата статия е посветена на така нареченото «матрично» моделиране на 

процесите на най-високото равнище, предложено през 1997 година от английския 

професор 

Дейвид Оукли 

(David Auckley), позволяващо в относително проста и 

ефективна форма да се класифицират, описват и оптимизират бизнес-процесите в 

предприятието.

Но, преди да дадем описание на методиката на матричното моделиране в компанията, 

трябва да се спрем на трите основни подхода при формирането на моделите на бизнес-

процесите от най-високо равнище, които са причината за основните разногласия сред 

мениджърите. Първият подход е ориентиран към подробно описание на 

последователността от действията, извършвани от работниците за постигането на 

резултата; втория позволява да се направи синтез на бизнеса на компанията и да се 

групира работата; третия отделя и разглежда процесите, като последователен принос в 

създаването на продукта, предназначен за търсенето на конкурентно преимущество.  

Първият от тези подходи е най-характерно отразен в модела Oracle Business Models 

(OBM, Фиг.1). Построяването на такъв модел и използването на ОВМ е като 

6

background image

инструмент при работата над проекта за внедряване на ERP система в голямо 

предприятие, сравнение на съществуващите и бъдещите бизнеспроцеси. 

Моделът, практически, разчленява дейността на предприятието по тези области от 

дейността (по предмета на дейност), които са намерили своето отражение в IT – 

решенията на Oracle. Моделът ОВМ е добър затова, че в общ вид описва напълно 

предприятието почти до процесите от 5-то ниво, т.е. отразява последователността на 

абстрактните  операции на условното предприятие с указване на логическите 

оператори. Другояче казано  локализирайки (адаптирайки с дейността си 

предприятието) ОВМ моделът, мениджърът получава балансирано описание на 

бизнеспроцесите в единен формат, съответстващ на идеологията Oracle. Разбира се, 

Oracle има още един много интересен инструмент – Tutor, позволяващ в частност да се 

опише логиката на процесите на операцията (бизнеспроцесите от пето ниво – както те 

ги наричат) и да ги получат във вид на диаграма. Огромния брой «автоматизатори» и 

интегратори използват този инструмент, правейки «фотография» на съществуващите  и 

бъдещите операции в предприятието. Често пъти даже без да построява модели от 

върховото ниво (авторите са видели такова решение в изпълнението на най-големите 

консултантски компании). Такъв подход е напълно приемлив за обвързване на IT – 

решенията към реално действащото предприятие, позволява на етапа на проектирането 

да се покажат на клиента реалните резултати от дейността и напълно адекватно да се 

проведат работите по постановката на IT – решенията и внедряването на ПО. Още едно 

достойнство на подхода е отразяването на взаимовръзката между вътрешните процеси в 

предприятието със заинтересованите групи за влияние. В същото време, модели от типа 

на показания на Фиг.1 се отличават със съществен недостатък – предприятието се 

описва в термините на функционалната дейност (разделение по предмета на дейността). 

7


Това е само предварителен преглед!

Инженерно-стойностен анализ

Характеристика на функционално-стойностният анализ, матричен модел на предприятието, предприятието и пазара и др....

Инженерно-стойностен анализ

Предмет: Стопанска дейност на фирмата, Икономика
Тип: Общи материали
Брой страници: 24
Брой думи: 4088
Брой символи: 26962
Изтегли
Този сайт използва бисквитки, за да функционира коректно
Ние и нашите доставчици на услуги използваме бисквитки (cookies)
Прочети още Съгласен съм